ATMS 748 Grad Atmospheric Instrumentation [main page] [assignments].

 


Class of 2016 Final Project: I3 three directional spectral irradiance instrument description.

Great semester! Here's a closing image from the All Sky Camera, 18 May 2016, showing a great halo caused by cirrus clouds.

Weeks 16: 9 May

Please send me all of the awesome presentations from today.

Related project: 3D printed Arduino-based mini sunphotometer design and development.
Related project: Spectrometer based solar radiometer design and development.

5/11/2016 20:00
Near sunset the sky has only diffuse radiation. Note that all three sensors converge to the same value at sunset, an indication that the relative calibration is pretty good.

The same thing happened at sunrise on 12 May 2016

5/11/2016 16:00
The ground radiation shield installed earlier in the day resulted in much less current because the sensor does not see the entire sky.
The geometric blocking of radiation amount was estimated to be a factor of 8.631 (squared sine of the acceptance half angle, using the radiation shield geometry).
The north facing feedback resistors were changed to get more voltage for the ADC: 415nm->1Gohm 500nm->470Mohm 600nm->2.7M 870nm->100M 950nm->10M.
Feedback capacitors of 560pF were installed in parallel with each resistor to lower op amp derived noise.

Feedback capacitors of 1500pF were installed in parallel with the overhead and south facing feedback resistors as well to lower noise.

 

5/11/2016
After we saw the extra diffuse radiation coming from ground reflection, I put a ground reflection blocker on the North facing sensor.
It reduces the signal level by about a factor of 10, matching calculation reasonably well.
Marco and I found that the roof reflection was strongest in morning because the white roof is wider to the east of the sensor than to the west.
That explains the asymmetry we saw in the north facing signal.

5/10/2017
We will hold a verification component (comparison with MFRSR) on Tuesday at 3 pm for all interested in participating.
That is also a good time to talk further about the presentation and report.
Raw data from I3 and MFRSR up through 9 May 2016
. It's best to work with the data on the 9th of May for verification.
Our spreadsheet we worked on for the 5/9/2016 data comparing I3 and MFRSR.
All sky camera images for 5/9/2016, and file that relates time and date for the images.
All camera time lapse movie from 5/6/2016 through 5/11/2016.

Final presentation at 11 am on Thursday May 12th. Final paper due by 5 pm on Saturday May 14th.

5/9/2016 (3 pm)
Here are the sensor current measurements at this time.
They line up as expected for a mostly clear day,
with highest currents to the south, and lowest to the north.

5/8/2016
A code issue was found on the transmitting side.
Overhead 600 nm was being read as North 500 nm.
Overhead 500 nm was being read as North 950 nm.
Overhead 415 nm was being read as Overhead 950 nm.
Overhead 950 nm was being read as Overhead 870 nm.
Overhead 870 nm was being read correctly.
A new version of the transmitting code was installed at about 11 a.m. today, that fixes this issue.
Labview file name was changed to dataNew to reflect when this change went in to action.
For data before this time it is best to concentrate on the North and Sound sensors, not the overhead sensor, and the Overhead 870 nm sensor (and use 415 nm as 950 nm).
The updated code is here. It is good to double check the code again, especially the buffers and alignment of the data.
It is usual and normal in instrument development to need to continue to debug hardware and software for some time after the initial deployment.

5/7/2016
Yang noticed that the 16 bit ADCs need to have a supply voltage greater than 4 volts to reach the maximum range of their capability.
The board was adjusted to make that change. This will prevent the channels from topping out at 20000 counts, and allow them to reach
the maximum of 32767 counts.
Here is an updated photo of the circuit on the transmitting side (click on image for full size version).

Final presentation at 11 am on Thursday May 12th.

Notes from class on Saturday May 7th. Click on images for larger version.

Weeks 15: 2 May

Data acquired from May 1 to May 3:
MFRSR data (Note the clock is 'local time' rather than daylight savings time).
New Sensor data (Use the 'computer clock rather than 'RTC'. Note it is daylight savings time, 1 hour later than the MFRSR data.

It would be good to work first with data from May 3rd.
It would be good to organize a strategy and people to work with and help Marco to get a comparison of the spectral total irradiance from the MFRSR with the corresponding wavelengths from the new sensor's overhead measurements. Create a time series of both to see how they look first by eye. Then it would be good to plot the MFRSR spectral diffuse radiation compared with the corresponding new sensor's north facing measurements.

 

All sky camera image, May 4th, 2016, showing a halo. Click on image for larger version.

We've been discussing the possibility of putting the opamps on the sensor head, as we've been doing the circuit board layouts.
Here is a surface mount op amp that looks like it will do the job.

MFRSR data will be used to evaluate the sensor response, using the total, diffuse, and direct spectral irradiance.
Watch here for data updates.

MFRSR data file format:
example file name: cos_normal_20160401.txt (note that date is encoded in the file name).
Columns are: 1=hour of day; 2=cosine of solar zenith angle; 3-8=spectral irradiance for a detector perpendicular to the light direction, 415nm, 500nm, 615nm, 673nm, 870nm, 940nm.

example file name: normal_20160401.txt (note that date is encoded in the file name).
Columns are: 1=hour of day; 2-7=direct beam spectral irradiance for a horizontal detector, 415nm, 500nm, 615nm, 673nm, 870nm, 940nm.

example file name: diffuse_20160401.txt (note that date is encoded in the file name).
Columns are: 1=hour of day; 2-7=diffuse radiation spectral irradiance for a horizontal detector, 415nm, 500nm, 615nm, 673nm, 870nm, 940nm.

example file name: total_20160401.txt (note that date is encoded in the file name).
Columns are: 1=hour of day; 2-7=total spectral irradiance for a horizontal detector, 415nm, 500nm, 615nm, 673nm, 870nm, 940nm.

Anyone that wants more lab time to finish, particularly the sensor temperature measurements, let me know.

Refer to Week 13 for what to prepare for Final Exam day, May 11th,
(group integrated report and presentation; each person in each group contributing; prepare as if a journal article and you are
trying to sell the instrument)

Anyone wanting to further this instrument this summer, let me know. The next obvious steps are to
create a circuit board.

(multiplex the signal conditioning into a single a/d; multiplex a bank of feedback resistors to use for all light conditions.
Create a circuit board using the Teensy balloon sampler board as a starting point since it already has a real time clock,
pressure sensor, voltage regulator, and Teensy on it.)

The theory needs development; testing of the ground reflection physics needs accomplished.

INSTRUMENT NOTES:

It is sporadically acquiring data. The 'bad data' vi seems to lock up labview (stop the program).

The 100kOhm voltage divider for measuring the Teensy voltage is too much since the Teensy input impedance seems to be lower than Arduino.
The 100kOhm resistors were replaced with 10kOhm resistors.
The Transmitter code was adjusted so that Teensy data is averaged 1000 times, and it reports 12 bit data instead of 16 bit. That seems to work better.
The most up to date Transmitter and Receiver codes are now on my machine. If we need to make changes we should do so from there, so we can manage the end of the semester.

Instrument update after work done on Saturday, 30 April (Xia and Yang) and a little on Sunday:

The receiving side software was adjusted to send only complete packets of data to Labview, removing the need for Labview to filter the data so much.
An LM317 adjustable voltage regulator was installed (9 volts) to drive the op amps. Now the op amp maximum output is about 6.1 volts.
This matches the maximum input voltage of the AD1115 analog to digital converts (6.144 volts), to make sure that adequate measurement range
is available under clear sky conditions too.
The Labview code was modified to send all data, and graphs to display curves in the colors of the measurements so it will acquire data in the few days remaining.
The receiver end locked up at about 6:30 a.m. on May 1st. The SD card and RTC were removed and screen replaced. The libraries for RTC and WIRE were commented out. Hopefully it will keep running.
Noted that the value of the 600 nm feedback resistor in the Labview code, for south and overhead, was too large by a factor of 10; changed it at around 6:15 pm.

Software Update:
Labview program.
Arduino sketch for the receiving side.
Arduino sketch for the sending side.

Here's an updated image of the circuit from 30 April 2016. Click on the image for a full size version.

First real data from the instrument was achieved on May 1st. Click on images for larger version.

 

Weeks 14: 25 April

Marco, here are the first and second sets of all sky camera images.
You can work on them with the MFRSR data for April so far, to test your cloudiness algorithm.

SEE WEEK 13 FOR DETAILED INSTRUCTIONS ON WHAT TO DO.

The electronics were installed Tuesday afternoon! We have some debugging, but a great effort brings it together.

Electronics board, with radio antenna out the bottom of the box.

MFRSR with shadow band in place to block direct radiation from the sun for a moment. The shadow band rotate around in 15 seconds. The sensor head is the small white disk in the center. The casing may need a paint job soon. The photodiodes with filters are in the casing below the sensor head.


Sensor head: North, overhead, and south facing. North and south facing may have 'shrouds' installed as a test, later, to investigate reduction of surface reflection contribution.

 

 

Key this week: Get the boards installed; get the photodiode temperature measurements done;
Get the labview program finished and working; get the all sky camera data into operation.


Completed proto board circuit for the sending side. Note the radio antenna on the right.
This will be installed in the box on the roof. This is a reduced resolution image.
It would be good to annotate it further. Click on the image for a larger version at full resolution.
Thanks to Nokia, Adrafruit, PJRC for Teensy microcontroller, Sparkfun, radio and real time clock manufacturers.


Example all sky camera image.

 

Weeks 13: 18 April

The basic instrument has been installed. Note the solar power.
The control box was mounted to the wall and the solar panel and box were earth grounded.
We are ready to add the circuit board upstair, send and receive, and to start acquiring data.
Note: It is mounted close to the MFRSR.

 

Sensor heads were completed this week - great!

The sensor currents were measured, and feedback resistors for the opamps were determined.
Here's the spreadsheet, and summary table.

Molex Pins Sensor Head Wires White Cable 9 conductor wire assignments, crimps Hookup Wire Colors on breadboard

8

415 nm cathode photodiode

Blue Black
7 500 nm cathode photodiode Green Green
6 600 nm cathode photodiode Red Red
5 870 nm cathode photodiode Black Red Yellow
4 950 nm cathode photodiode White White
3 + Temperature Black Blue Orange
2 - Temperature Black White short green
1 Common Anode ground Black Green and Ground Shield short green

Data File Structure out of USB to Serial on receiving end (to Labview from Teensy)
All output data will be analog to digital counts, 16 bits, maximum integer values of 65535.

North Facing Sensor         Overhead
Sensor
        South Facing Sensor         Thermodynamics      
415 nm 500 nm 600 nm 870 nm 950 nm 415 nm 500 nm 600 nm 870 nm 950 nm 415 nm 500 nm 600 nm 870 nm 950 nm Pressure Electronics box temperature Sensor Head temperature Vcc (for pressure reference)
ADC 2.1 ADC 2.0

ADC 1.3

ADC 1.2 ADC 1.1 ADC 3.2 ADC 3.1 ADC 3.0 ADC 2.3 ADC 2.2 ADC 4.3 ADC 4.2 ADC 4.1 ADC 4.0 ADC 3.3     ADC 1.0  

Properties of photodiodes/filters used.

mfg and part # Center wavelength (nm) Full Width Half Maximum (nm) Center wavelength filter transmission (%) Out of Peak Blocking Optical Depth

Intor FP18-0415

415 +- 2 10 +- 2 43 4
Intor FP18-0500 500 +-2 10 +-2 50 4
Coherent 33-8434-000 600 40 n.a. n.a.
Intor FP18-0870 870 +-2 10 +-2 45 4
Coherent 33-9077-000 950 10 n.a. n.a.

 


Summary of where we are at:

1. Sensor heads and wiring is nearly complete.
2. Teensy software for sender and receiver are nearly complete.
3. All sky camera for verification is making good images and time lapse movies.
4. Labview code for visualization is nearly complete.

We should be ready to measure this week!

NEED TO DO:

1. Determine current from sensors to choose appropriate feedback resistors. (measure near solar noon on a clear day; leave some room for uncertainty.)
2a. Figure out how to ftp data from the all sky imager to a site so we can make movies with securitySpy on mac, etc.
2b. Verification group: become familiar with the MFRSR data to prepare to use it in verification.
3. Decide if we need to drive the op amps with the 12 volt supply to get the optimal range of measurement.
4. Put control box on the roof and install with sensor head; level it, measure some data.
5a. Use Expresspcb to create a schematic for the receiving electronics, and possibly a circuit board using compact components (can use the Teensy layout to help).
5b. Use Expresspcb to create a schematic for the photodiode and temperature circuit, and possibly a round circuit board layout that will fit in the sensor head. (see example at bottom of this page.)
6. MOST NEEDED NOW: After the sensor head electronics is complete, create another sensor head for study of the temperature dependence of the sensors.
Create a white light LED light source that can illuminate the sensor head (with diffuser). Can use multiple LEDs to make it really bright.
Create a breadboard with op amps and an Arduino sketch to obtain the sensor head response as a function of temperature.
Put the sensor head and LED package in the freezer, or outside during the day to test the photodiode temperature senstitivity.
Create corrections to the measured photodiode current as necessary for the instrument. Sensor group, guide Nic and Chiranjivi to make the sensor head
for the temperature characterization, and Nic and Chiranjivi will work on this with the sensor head group, Miki, Pramod, and Saleh.
The LED white light source can use the basic set up I breadboarded up, but add more LEDs. It uses a MOSFET transistor
that can be triggered by the Arduino to turn the LED on and off.

Here's a movie example of the all sky camera capability, from the 12th of April. The link for this one works, hopefully.

Here's a second and better paper on retrieval of cloud optical depth from MFRSR.

Final Exam Day: Prepare a paper presentation for your efforts on this project.
Everyone's input is necessary and will be put into the final presentation and paper.
There's still much to do, but think about how we will accomplish this.

We will break the paper up into sections. Each group or groups will contribute to the sections.

Draft Outline (feel free to make suggestions and changes, let me know):
Title: Development of an autonomous, solar powered instrument for spectral solar diffuse and total radiation measurements.

Introduction:
a. Why?
b. Previous instruments (MFRSR, CIMEL).
c. Basic reason for this development.

Section 1: (refer to equations as 1.1, 1.2, etc; figures as 1.1, 1.2, etc, include references as needed to this section.)
Instrument description (include overall image, brief description, software including Teensy and Labview).

Section 2: (refer to equations as 2.1, 2.2, etc; figures as 2.1, 2.2, etc, include references as needed to this section.)
Temperature dependence of photodiodes and recommendations.

Section 3:
Example data and verification with MFRSR, CIMEL, and All Sky camera.

Conclusion.

Students at work.


Visualization, working on LCD displays


Labview VI

Soldering sensor heads, one each.

Send and receive programming and circuit board development

All sky camera verification, and Cimel sunphotometer.


Prof demonstrating manual proto board milling.

 

 



Week 12: 11 April

Here's a movie example of the all sky camera capability, from the 12th of April.
Labview has an image tool kit: we could acquire images and process them with Labview.
It would be good to download and use iSpyconnect to see if it can make seamless, programmed time lapse movies on the hour.

We are at a point where we can't wait any longer for the photodiodes and filters arrive.
We'll need to use a combination of photodiodes with filters and LEDs as detectors.

We will assemble the sensor heads and the wires to connect them to the circuit board.
The old 12V battery is not working; the replacement will be used to power the sending side.

Verification team can start working with the UNR Multifilter Rotating Shadow-band Radiometer (MFRSR) data as well.
The principle of this instrument is closely aligned to the one we are working on.
Here are some papers on the MFRSR.
Instrument description.
Retrieval algorithms.
Handbook.
Second and better paper on retrieval of cloud optical depth from MFRSR.

We will need to compare the data from our instrument with the data from the MFRSR.
The computer for the MFRSR is on the 4th floor as well.
It would be good for all to look over these papers.

We have identified a temperature sensor to use for the internal sensor head temperature.
We will likely have to put aluminum tape around the sensor head to keep it from overheating.
The simple Nokia 5110 LCD screen will be used on the sending side.
We should probably use the Nokia 5110 LCD on the receiving side too.
The Delamare library has a circuit board fabrication machine, we need a volunteer(s) to investigate.

We will continue to do the extra credit part of assignment 2. Here's what we are working on (see also weeks 8-11):
This week we need to assess where we are at: Build the sensor, aim at deployment.
We have switched to the Teensy 3.0, 3.1, and/or 3.2 microcontroller (very similar to Arduino Uno, but more memory, faster processor). Here's what is needed to do so.
Install Teensyduino for Mac, Windows, and Linux into a specific version of the Arduino IDE. Then choose the Teensy board.
Here's the code we use for the Teensy driven weather station and Nokia 5110 LCD display, as an example.
Here's the schematic for the Teensy card balloon sampler as a GIF file.
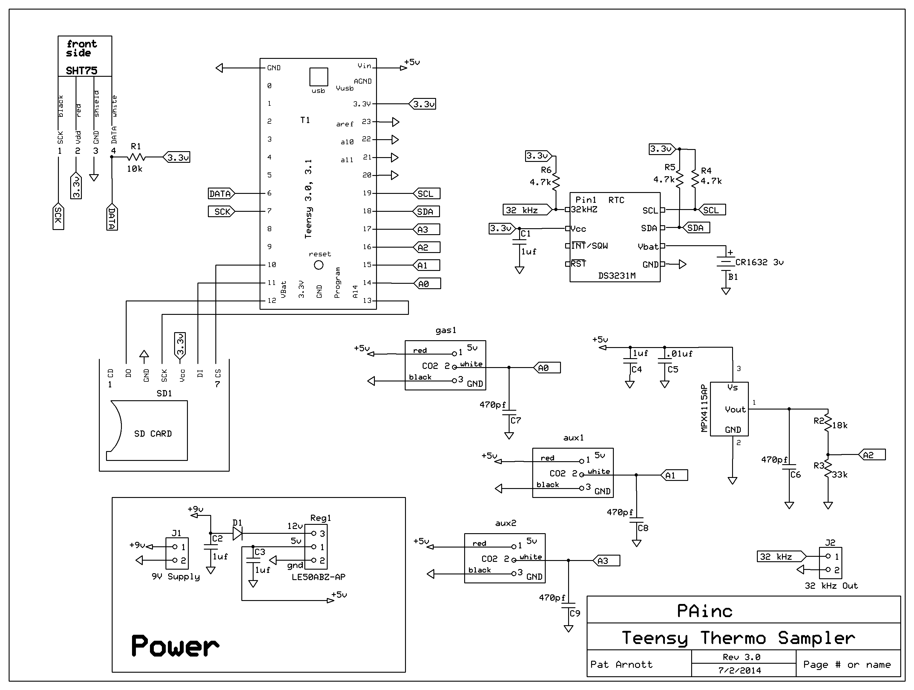
Here's the schematic and board layout for the Teensy Thermo sampler (expresspcb files). You can download and put the components into a custom library for use in making Teensy schematics.

We will use the ADS 1115 16 bit a/d for the sensors. This has been tested.
We plan to use solar power for the sensor with a large battery backup.

Related Information:

Roof measurements made last week:
First is an image of the observed clouds (click image for larger version).
Second is spectra and ratios for this mostly clear day, including the effects of polarization. Parallel (perpendicular) is with the polarizer oriented parallel to the North South plane (or perpendicular to it).

 

 

 

Week 11: 4 April

Update from the Wednesday morning class:
The common anode connection of all leds was tested and worked well.
The solar panel and battery operation is being tested and looks promising.
The 600 nm and 950 nm photodiode filter combinations work well.

New spectral measurements were obtained today, a mostly clear day with a few clouds to the south. Cloudy day
Polarization measurements were obtained as well. Plot the spectra and form ratios.
In particular, the ratio of (South Perpendicular) / (North Parallel) might be especially strong and sensitive to clouds and aerosol.

We will continue to do the extra credit part of assignment 2. Here's what we are working on (see also weeks 8, 9, and 10):
This week we need to assess where we are at: Build the sensor, aim at deployment.
We have switched to the Teensy 3.0, 3.1, and/or 3.2 microcontroller (very similar to Arduino Uno, but more memory, faster processor). Here's what is needed to do so.
Install Teensyduino for Mac, Windows, and Linux into a specific version of the Arduino IDE. Then choose the Teensy board.
Here's the code we use for the Teensy driven weather station and Nokia 5110 LCD display, as an example.
Here's the schematic for the Teensy card balloon sampler as a GIF file.
Here's the schematic and board layout for the Teensy Thermo sampler (expresspcb files). You can download and put the components into a custom library for use in making Teensy schematics.

We may use the ADS 1115 16 bit a/d for the sensors. This needs to be tested.


Students measuring a sensor head component in preparation
for machining it.

 

 

 

Week 10: 28 March

If anyone still has the project books for Arduino kits, please bring them in to class. They are needed for the undergrad section of the course. Thanks.

We will continue to do the extra credit part of assignment 2. Here's what we are working on (see also weeks 8 and 9):
This week we need to assess where we are at: Build the sensor, aim at deployment.
We probably need to switch to the Teensy 3.0, 3.1, and/or 3.2 microcontroller (very similar to Arduino Uno, but more memory, faster processor). Here's what is needed to do so.
Install Teensyduino for Mac, Windows, and Linux into a specific version of the Arduino IDE. Then choose the Teensy board.
Here's the code we use for the Teensy driven weather station and Nokia 5110 LCD display, as an example.
Here's the schematic for the Teensy card balloon sampler as a GIF file.
Here's the schematic and board layout for the Teensy Thermo sampler (expresspcb files). You can download and put the components into a custom library for use in making Teensy schematics.

We may use the ADS 1115 16 bit a/d for the sensors. This needs to be tested.

Clear sky (actually a few cirrus clouds) spectral measurements were obtained during week 9 as a means of evaluating ideas of ways to use the data.

Click image for larger version. Integrating sphere irradiance detector. The detector was operated horizontal, tilted 45 degrees north and south (three measurements).


From this data.


From this data.

 

 

 

 

 

 

 

Week 9: 14 March

We will continue to do the extra credit part of assignment 2. Here's what we are working on (see also week 8):
(Here's a very recent paper in review at ACPD related to our topic)

0. We have assigned teams for various parts of the problem:
a. Sensor team. Identify detectors and prove the concept. Do measurements outside to prove they work. Write basic sketch to acquire appropriately time averaged data.
Here's a schematic example with a rendering of Arduino using ExpressPCB (free download) for making schematics. Copy the Arduino item to your custom components library in expresspcb.


b. Wireless communication team. Send measurements from outside building to inside building.
Here's example c code for preparing the data for transmission and reception, converting A/D counts to text.
Here's RF24 library and examples to use to get the wireless communication working. Read the library into the Arduino IDE as a .zip file (Arduino will unzip and put things where they belong.)
Datasheet for the wireless card.
Here's a nice website showing how to wire up the radio, and some example code. (here's a local backup).


c. LCD data display and save data to SD card team using inside Arduino.
Please send me website information for examples and information.
Here's the LCD screen (with SD card slot) we are using. (UNO R3 2.8 TFT Touch Screen with SD Card Socket for Arduino Board Module).


d. Labview team to interface with the inside Arduino to graphically display data on computer, and to save it to file.
Download the student version of labview for practice (free for 6 months).
Here's example labview code used to read from the Teensy microcontroller (works with Arduino too.)


e. Verification team: Set up all sky camera to use in getting images of for evaluation of the measurements.


Project documentation: Write up as usual, using appendices to add your code and relevant documentation.

 

 

 

 

Week 8: 7 March

We will do the extra credit part of assignment 2. Here's what we need to have happen:

0. We need to assign teams for various parts of the problem:
a. Sensor team. Identify detectors and prove the concept. Do measurements outside to prove they work. Write basic sketch to acquire appropriately time averaged data.
b. Wireless communication team. Send measurements from outside building to inside building.
c. LCD data display and save data to SD card team using inside Arduino.
d. Labview team to interface with the inside Arduino to graphically display data on computer, and to save it to file.
Download the student version of labview for practice (free for 6 months).
e. Verification team: Set up all sky camera to use in getting images of for evaluation of the measurements.
Project documentation: Write up as usual, using appendices to add your code and relevant documentation.

HERE ARE THE GROUP ASSIGNMENTS:


1. Arduino 1 outside the building, equipped with 3 LEDs (or photodiodes with filters) as detectors of diffuse radiance in the atmosphere.
The goal is to investigate the use of the ratio of these signals for obtaining a measure of cloudiness.
Determine which circuit you need to use, simple circuit or op amp.
If op amp, I strongly suggest using a capacitor on the feedback loop to achieve the time constant you want.
You may want to measure fast to see what sort of structure you can detect that way.
How fast is fast? You'll have to find out.
a. Blue -- responds both to clouds and clear sky diffuse radiation (strongly)
b. Red -- responds more to clouds than clear sky
c. near IR -- responds strongly to clouds
d. Equip it will a radio transmitter to send the signal to Arduino 2 inside the building.
e. Data only transmitted
f. We've added a pressure sensor, and two measurements: Fast total pressure, and amplified pressure fluctuation.
The latter needs an amplified active high pass filter, and must take into account noise in designing system components. Johnson noise (resistor noise). Low pass filter noise equation.
We will use pins 1 and 8 of the opamp to bring the nominal voltage output to 2.5 volts (add a DC offset for the Arduino.)
Here's example code we've used for the balloon sampling system (Teensy microcontroller).
The code works for Arduino too, if the pin assignment changes are made.

2. Arduino 2 inside the building.
a. Equipped with radio receiver to obtain the measurements from Arduino 1.
b. Equipped with real time clock set to UTC for recording time.
c. Equipped with micro SD card slot and touch screen LCD to report the measurements to the screen, and to the data file.

Students preparing the experiment at the fire science lab in Missoula Montana will work with me on photoacoustic instrumentation.
Ideally they will bring the 3 wavelength instrument from DRI to UNR for testing and/or calibration.

A collective presentation (from everyone) will report on your development and findings.
Also, I need the software (sketches) used for the Arduinos, including the libraries.

Related Information

Atmospheric turbulence and Vincent Van Gogh.

SPI discussion from SparkFun, from Arduino.
Arduino is the 'master' and we'll need several slaves (wireless communication, SD card write, others?).

Practical paper on retrieving cloud optical thickness from solar radiation measurements.

Fourier transform calculator on line.

 

 

Week 7: 29 February

Finishing Assignment 2, LEDs as detectors, and more advanced use of Arduino.

Bring questions to class this week, and work on finishing the write up.

Due date has been moved forward, see the calendar.

We will start on Assignment 3, surface albedo measurements.

NOTE: We will complete the albedo lab. But if we get a clear day we'll do sunphotometer measurements with various instruments.

Here are the measurements we made Monday 29 Feb 2016 on the temporal response of the simple and op amp circuit
using 10 Hz cell phone light illumination, and oscilloscope detection. The op amp circuit was used with a 1 Megohm feedback
resistor; the first measurement was with no feedback capacitor, and the second was with a 100 picofarad capacitor.


Notes from 29 February 2016. Click on image for larger version.

 


Week 6: 22 February

Continue working on Assignment 2, LEDs as detectors, and more advanced use of Arduino.
The assignment has been edited for clarity.

We added the measurement of detector response as a function of frequency.
Here's the data we acquired on 24 February 2016 during class using the function generator to drive the LED,
and the oscilloscope to measure the voltage time series for both circuits.

We will finish this week, with the report due next week.

Here's an assessment of the LED capacitance from data acquired on 25 February 2016.

Effect of putting capacitor across the feedback resistor: Low pass filter (click on image for larger version).

Week 5: 15 February

Continue working on Assignment 2, LEDs as detectors, and more advanced use of Arduino.
Here are some notes. (click on image for larger version).

HELPFUL HINTS:

Assignment 2 in the homework will use opamps to create a transimpedance amplifier for the LED as a wavelength selective photometer.
LED as detector, and photodiode notes (and backup).
Opamps discussion (and backup).

The PN junction:
How diodes work.
How LEDs work.

We demonstrated how to view data with Serial.begin() and Serial.print() commands.
You can stream the serial port to a data file using the following programs:
Macintosh, Windows, Linux: CoolTerm.

Reno sun angle and Rayleigh optical depth calculator.

 

 


Week 4: 8 February

Begin working on Assignment 2, LEDs as detectors, and more advanced use of Arduino.

Assignment 1 due.

HELPFUL HINTS:

Assignment 2 in the homework will use opamps to create a transimpedance amplifier for the LED as a wavelength selective photometer.
LED as detector, and photodiode notes (and backup).
Opamps discussion (and backup).

The PN junction:
How diodes work.
How LEDs work.

We demonstrated how to view data with Serial.begin() and Serial.print() commands.
You can stream the serial port to a data file using the following programs:
Macintosh, Windows, Linux: CoolTerm.

Reno sun angle and Rayleigh optical depth calculator.

 

 


Week 3: 1 February


First we will look at microcontrollers (Arduino as an implementation).

The first lab assignment has been posted. We'll continue to work on this. We want to wrap up assignment 1 this week.

1 February 2016 class took advantage of fresh snow to measure snow albedo (we will all do the albedo lab together soon).
Here's the data. The Fortran program is in the data as well.
Here are the notes, page 1, page 2.
Here are my photographs.
Here are some target photos Image 1, with the snow, to see if cameras give a simple albedo measurement.
Here are some results:

   

Total and Diffuse Radiation Spreadsheet and graph (raw counts, not calibrated).

Tuesday's class also did snow, grass, and clover albedo measurements.
Here's the data.
Here are some photos and the raw notes.


Students during the diffuse illumination measurement. Check out the strong blue on the left and 'white' from the direct and diffusely lit snow on the bottom right.
Clover grass  

Second snow albedo, likely over an unusually bright orientation of the snow. See below.


Diffusely illuminated reflection backed teflon target on day old snow. (in the shadow of the Physics building.)

Slice through the blue component of the image (see thin vertical yellow line) obtained with ImageJ. Teflon pixels are between 1000 and 1500. Note that some of the snow pixels have greater or lesser reflectivity compared with the teflon.

Slice through the green component of the image (see thin vertical yellow line) obtained with ImageJ. Teflon pixels are between 1000 and 1500. Note that some of the snow pixels have greater or lesser reflectivity compared with the teflon. Slice through the red component of the image (see thin vertical yellow line) obtained with ImageJ. Teflon pixels are between 1000 and 1500. Note that some of the snow pixels have greater or lesser reflectivity compared with the teflon.

 

HELPFUL HINTS:

Assignment 2 in the homework will use opamps to create a transimpedance amplifier for the LED as a wavelength selective photometer.
LED as detector, and photodiode notes (and backup).
Opamps discussion (and backup).

The PN junction:
How diodes work.
How LEDs work.

We demonstrated how to view data with Serial.begin() and Serial.print() commands.
You can stream the serial port to a data file using the following programs:
Macintosh, Windows, Linux: CoolTerm.

Week 2: 25 January

First we will look at microcontrollers (Arduino as an implementation).

The first lab assignment has been posted. We'll continue to work on this.

HELPFUL HINTS:

Assignment 2 in the homework will use opamps to create a transimpedance amplifier for the LED as a wavelength selective photometer.
LED as detector, and photodiode notes (and backup).
Opamps discussion (and backup).

The PN junction:
How diodes work.
How LEDs work.


We demonstrated how to view data with Serial.begin() and Serial.print() commands.
You can stream the serial port to a data file using the following programs:
Macintosh, Windows, Linux: CoolTerm.

National Instruments Drivers
National Instruments Signal Express

Week 1: 19 January

First Class:

Introductions and orientation.
Three places to learn about what is going on in this class:
Daily Notes (here).
Calendar.
Assignments.

Syllabus.

Introductions

First we will look at microcontrollers (Arduino as an implementation).

The first lab assignment has been posted. We'll start on that right away.

[How to write lab report]

Example lab report

ALL WILL WORK TOGETHER FOR A COMMON PURPOSE: To study the atmosphere from many perspectives!

HOME STUDY THE FOLLOWING:

Useful Presentations Collected from Others.
Microcontroller fundamentals.
What is Arduino, view 1?
What is Arduino, view 2?
Spark fun intro to Arduino.
Spark fun data collection with high altitude balloons.
Maker and Arduino philosophy.